Our Commitment to Sustainability

Our Commitment to Sustainability 

At Plymouth Argyle Football Club, we believe that preserving our planet for future generations is a responsibility we proudly embrace. On Earth Day 2022, we launched our inaugural Energy and Environmental Plan (2022-2025), marking the beginning of our journey towards achieving net zero greenhouse gas emissions by 2050. This comprehensive plan outlines measurable steps to halve our emissions by 2030, focusing on areas such as energy efficiency, waste reduction, sustainable procurement, and more.  

You can also explore our full Environmental Plan here, which highlights our strategic vision and the eight key areas of focus driving meaningful change. 

Our latest Carbon Report, detailing the club's progress and impact, is now available for review, offering transparency and accountability in our commitment to sustainability.  

UK Green House Gas Emissions & Energy consumption - Financial year ending 30 June 2024 

Table

Energy efficiency action within the reporting year  

The following actions have been taken during the financial year ended 30 June 2024: 
• Partnered with a sustainable cup provider; 

• Procurement of 100% clean renewable energy, backed by clean UK REGO's from Wind, Solar and Hydro generation; 

• Continued to reduce the proportion of paper tickets in favour of digital; 

• Undertook programme of landscaping and tree planting around Home Park stadium; 

• Installed flush sensors on all urinals at Home Park stadium to reduce water consumption; 

• Installed new lighting and heating controls at Harpers Soccer Centre; 

• Introduced a salary sacrifice for EV cars for Employees; and 

• Reduced scope 3 travel to an 'only necessary' approach. 

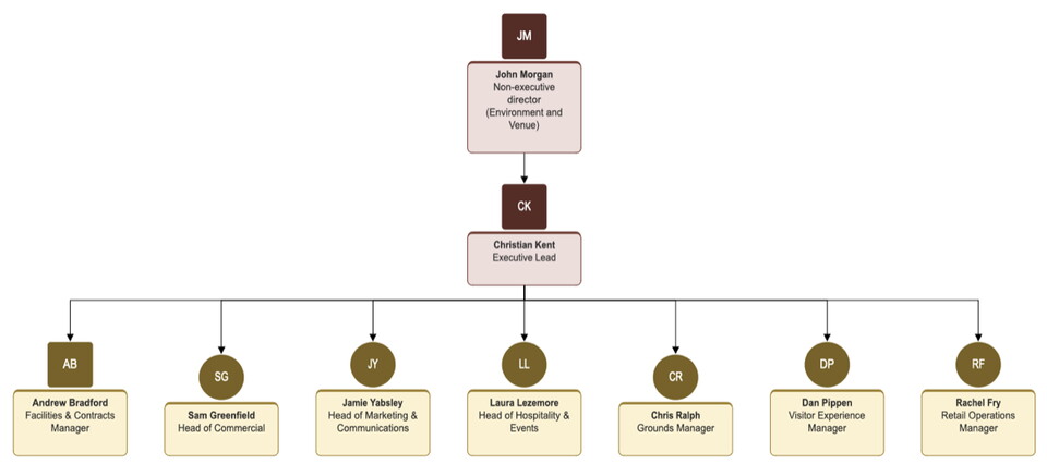
To ensure robust governance, we have established a clear Environmental Responsibility Structure, with dedicated champions across all departments. This organisational chart demonstrates the individuals and teams leading our environmental initiatives, reflecting the integral role sustainability plays across every facet of our operations. 

Environmental Responsibility Organisational Chart 

Structure

As a proud signatory of the Network Net Zero Community, aligned with the United Nations’ Race to Zero initiative, we are committed to leading by example in our region. Together, with the support of our staff, players, fans, and partners, Plymouth Argyle is driving positive change – on and off the pitch, with a long-term target of achieving net zero by 2050.